王者荣耀S43赛季找代练的避坑要点
来源: 编辑:代练通小紫 更新时间:2026-03-04 13:26:14
作为玩了八年王者的老玩家,找代练却栽过不少跟头。如今S43赛季即将在3月19日上线,新英雄、联动皮肤扎堆,不少兄弟想找代练冲分、刷皮肤,却常被网上鱼龙混杂的代练坑惨。今天就以过来人的身份,给大家讲讲S43赛季找代练的避坑要点,重点安利宝藏平台——代练通。

找代练这事,水深得很。一般是新赛季初代练需求大增,各种“低价冲王者”“秒上星”的宣传看似诱人,实则全是坑。我早年就因贪便宜,两次踩了私代的坑。S35赛季,我因工作忙找私代刷战令,几十块钱转过去就被拉黑;S40赛季冲王者,找游戏群里私代,付了全款后,对方不仅没上分,还毁号、乱用资源,最后退群跑路,我欲哭无泪。
私代没保障、没监管,收了钱就跑路,打坏单子就失联,还可能拿账号搞事情,导致账号被封,损失惨重。所以,S43赛季找代练,千万别找私代,千万别私下转账。
后来兄弟给我推荐了代练通,我半信半疑下载,用一次就真香了,现在找代练只认它。
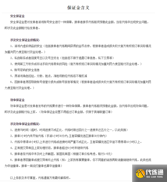
代练通靠谱在哪?首先是平台担保,资金安全有保障。与私代“先交钱后办事”不同,在代练通,钱先付到平台,代练完成订单且你确认满意后,钱才会打给代练,杜绝了跑路问题。
其次,平台有完善赔付机制。代练没按约定完成订单,如没冲到目标段位、掉星、毁号等,提交证据投诉,平台会根据订单情况进行赔付。
再者,代练通对代练监管严格。恶意毁号、敷衍接单的代练,平台核实后会扣除保证金赔付给你,遇到严重违规者会封停其账号。

此外,找代练还有些小细节要注意:别贪低价,明确订单要求,保护账号隐私。代练通订单模板详细,还能实时沟通;“账号不交密”,用一次性临时登录凭证,可实时监控异常操作。而且,代练通上的代练经过实名、冻结保证金双重认证,技术和信誉有保障,订单公开透明,无隐形消费。
经历过私代的血泪教训,我现在找代练只选代练通。它把“靠谱”刻进骨子里,能精准匹配专精打手,帮你快速冲分上标。S43赛季找代练,避坑核心就是不找私代、不私下转账、认准代练通,这样才能安心冲分、快乐拿皮肤。
热点资讯
浏览历史