王者荣耀s42赛季找代练避坑指南
来源:原创 编辑:代练通小紫 更新时间:2026-01-10 14:53:57
各位王者荣耀的“老板”们,S42赛季的战火已经熊熊燃起,相信不少朋友都摩拳擦掌,想着在这新赛季里大干一场,冲击更高的段位。但现实往往很残酷,工作、学习的压力像一座大山,压得我们根本没时间没精力去肝游戏。这时候,找代练就成了很多人的选择。可找代练这事儿,就像在雷区里走路,一不小心就会踩到坑,钱花了,段位没上去不说,还可能被坑得欲哭无泪。作为一名资深玩家,我今天就来给大家分享一些找代练的避坑经验,重点给大家介绍一个靠谱的平台——代练通。

我先给大家讲讲我身边那些找代练被坑的惨痛经历。我有个朋友,赛季初急着冲分,就在一些游戏群里随便找了个代练。那代练说得天花乱坠,什么“国服大神”“胜率保障”,朋友一听就心动了,立马把钱转了过去。结果呢,这代练收了钱就像人间蒸发了一样,消息不回,游戏也不打。朋友等了好几天,最后只能自认倒霉,钱打了水漂,段位也没动一下。
还有一次,另一个朋友找了个代练,虽然代练没跑路,但打出来的战绩惨不忍睹。本来是想从星耀冲王者,结果打了几天,不仅没冲上去,还掉到了钻石。朋友找代练理论,代练还各种狡辩,说什么“网络不好”“队友太坑”,最后朋友也没办法,只能吃个哑巴亏。
这些野路子代练,没有任何保障,就像无证驾驶的司机,出了事就跑得无影无踪。他们没有规范的管理,也没有相应的惩罚机制,所以才会这么肆无忌惮地坑人。
那有没有一个靠谱的平台,能让我们放心地找代练呢?当然有,那就是代练通。我自己也在代练通上找过好几次代练,体验非常好,下面我就给大家详细说说它的优点。
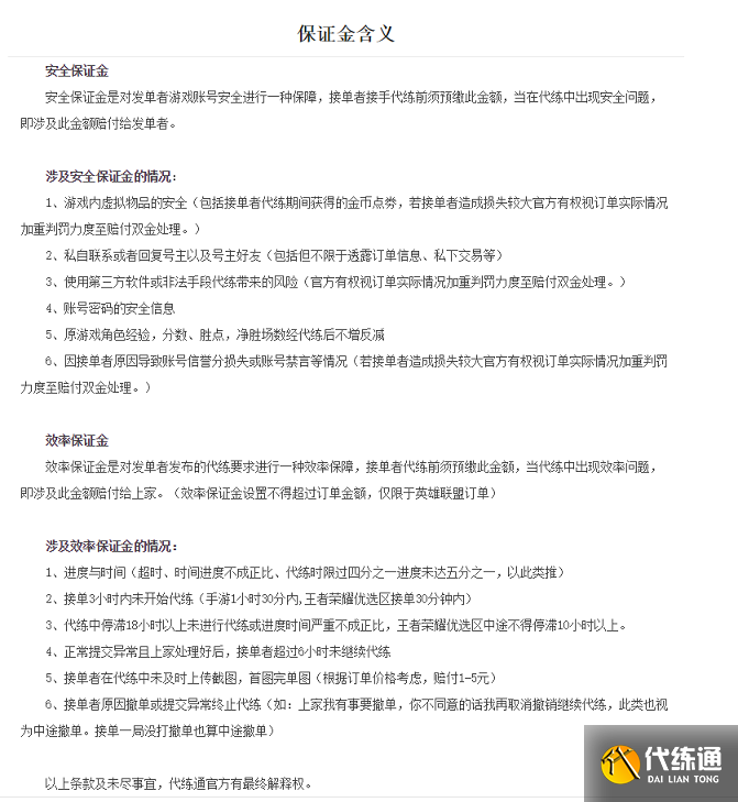
在代练通上,代练接单可不是那么容易的。他们需要进行实名认证,就像我们去银行办业务要出示身份证一样,这样才能保证代练的真实身份。而且,代练在接单的时候,还需要冻结一定金额的保证金。这保证金就像一个“紧箍咒”,时刻约束着代练的行为。如果代练在打单过程中出现问题,比如跑路、打坏订单等,平台就会从保证金里扣除相应的费用进行赔付。这样一来,代练为了避免赔钱,就会认真上分,努力完成订单。

当单子打完之后,老板先上号检查,看看段位有没有达到要求,战绩怎么样,有没有出现违规行为等等。确认没有问题之后结算,代练费用打到代练的账户里。保证了老板的权益。
就算代练在打单过程中不小心把订单打坏了,老板也不用担心。因为代练通有完善的赔付机制,平台会从代练冻结的保证金里扣除相应的费用赔付给老板。这就相当于给老板吃了一颗“定心丸”,让老板没有后顾之忧。

在王者荣耀S42赛季找代练,选择一个正规的平台非常重要。代练通就是一个值得信赖的平台,它通过实名认证、冻结保证金、老板检查结算和赔付机制等一系列措施,保证了老板和代练双方的权益。如果你还在为找代练而烦恼,担心被坑,那就赶紧下载代练通吧。在这里,你可以放心地找代练,轻松冲击更高的段位,享受游戏带来的乐趣。别再在那些野路子代练里碰运气了,选择代练通,让你的找代练之路一路畅通!
热点资讯
浏览历史