魔兽时光服找代练防坑指南:我被黑心代练坑哭后,终于找到了这个保命神器!
来源:原创 编辑:代练通小紫 更新时间:2025-11-21 15:31:27
各位艾泽拉斯的勇士们,我是你们的老朋友"血泪教训侠"。今天必须跟大家唠唠我找代练的血泪史——毕竟在魔兽世界里,被代练坑过的痛,比被部落狗守尸还难受!

记得第一次找代练是在60级怀旧服,我在世界频道喊了句"求代练1-60级",立马有个代练私密我:"兄弟放心,我手法比瓦里安还稳!"结果这货收了300金预付款后,直接把我角色扔在暴风城门口挂机三天。等我发现时,这孙子已经改名跑路了,留给我的只有空空的钱包和满屏的"该玩家已离线"。
在被私代坑得怀疑人生后,朋友给我推荐了代练通。刚开始我还半信半疑:"这平台能比我自己盯着还安全?"直到我亲眼见证了它的"防坑板斧",才彻底服了。
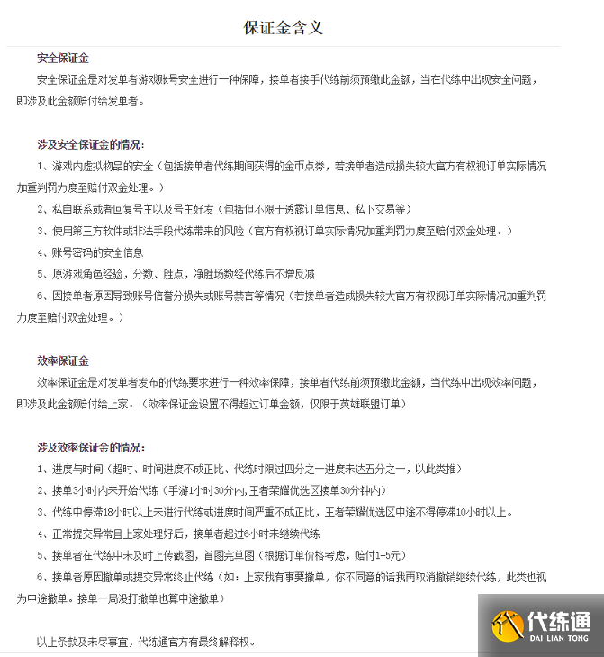
第一斧:资金托管——比把金币存银行还安心
发单的时候,代练费用不会直接打给代练,先冻结在平台,等代练打完,我上号检查无误后代练费用才会打给对方,这样双方都有保障。
第二斧:赔付机制——比部落的复仇打击还狠
最让我震惊的是平台的赔付系统。代练们接单需要冻结保证金在平台,等他们打完后,我上号检查无误后代练费用才会打到他们账号,所以代练们接单都会认真对待,不然就要赔付保证金。

说真的,自从用了代练通,我再也没担心过被毁号跑路的问题。这里就像魔兽世界的"代练联合国",有严格的监管机制,有透明的交易流程,还有靠谱的赔付保障。不管你是想找代练的老板,还是想赚外快的打手,在这里都能找到自己的位置。
最后送各位一句至理名言:"找私代就像开盲盒,你永远不知道里面是神器还是垃圾;用代练通就像开银行保险柜,你永远不用担心金币会不翼而飞!"现在打开代练通,说不定你下一个接的单子,就是帮某个土豪老板刷"无敌"坐骑——毕竟在艾泽拉斯,安全第一,赚钱第二,但有了代练通,这两件事可以同时搞定!