给王者荣耀代练我的账号密码安全吗?会被盗号吗?
来源:原创 编辑:代练通小紫 更新时间:2022-05-30 14:15:48
虽然很多王者荣耀玩家都没有找过代练,但是大多数玩家多多少少还是听说过代练吧?很多玩家因个人实力达不到想要的段位,也只需花点小钱就能节省不少的时间,便会想到找代练的方法替自己上分,但是还是会担心给代练游戏账号密码安全吗?会不会被盗号呢?

如果需要代练替自己上分,账号密码肯定是要给对方的,不然对方怎么上号呢?其次如果不放心代练的话,最好不要私下交易,很多私下找代练,打完钱直接拉黑删除不打了,这种情况也无处去维权。
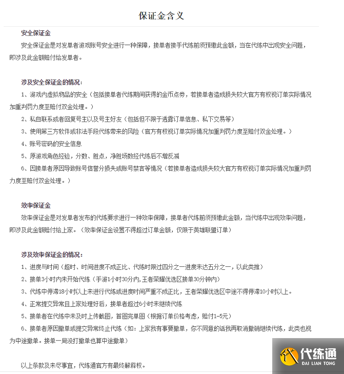
如果要找代练还是要去正规的代练平台上面去找代练,像代练通之类的,在平台内找代练,代练是需要交安全保证金的,如果账号出现问题,对方是要从保证金里面赔付给您的。

所以去代练通平台找代练也是众多玩家们选择的方式之一,找代练还是去正规大平台更加的放心一点。