英雄联盟(lol)哪个代练接单平台不需要押金?
来源:原创 编辑:代练通小紫 更新时间:2023-02-14 15:50:16
许多英雄联盟玩家为了提升自己在游戏中的段位,便想到了找代练的方法,也让“代练”这个古老行业开始崛起,也让不少技术玩家开始加入代练行业,许多新手代练前期不知道如何接单,甚至看到那些代练平台还需要交押金,让自己望而却步,能赚到钱还好,最怕是遇到了骗子无法收回押金,那么那些平台到底靠不靠谱呢?下面就带大家了解一下。

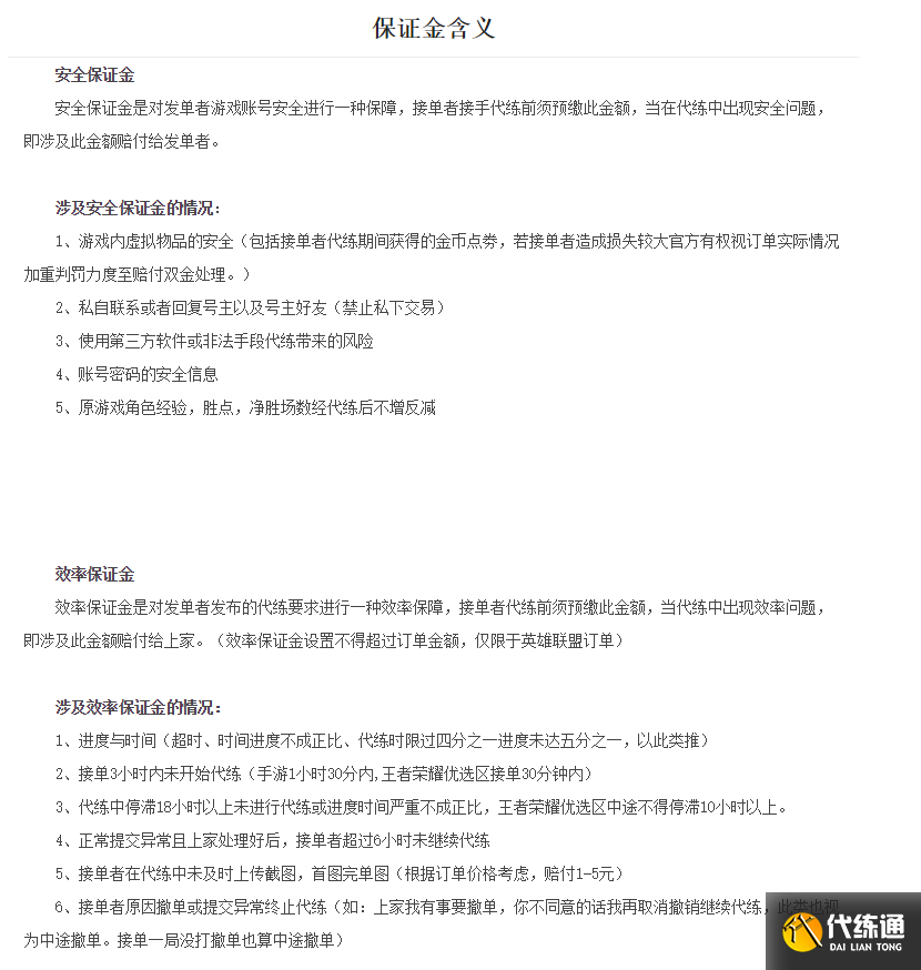
话题展开之前,得先科普一下代练平台的双金赔偿是个什么东东。双金,是代练平台所有的效率保证金和安全保证金的合称。如下图。

双金价格由发单上家设置。下家在接单时需暂时交纳双金。完成订单后,无问题则双金全额返还,订单被代练打出问题,则视订单损失情况扣除部分或全部双金。
说完双金的概念,再来看具体情况。以前在代练行业未规范之前,是代练玩的好就拿报酬,玩的不好上家也没办法。但同时代练也得承担上家打完不给钱的风险。
而在代练通创建之后,代练行业来了一次严密的整合。在代练通这样的平台上接单,能完成任务的代练会拿到相应的报酬,系统会自动将钱打入代练账号;而对于那些伪代,打坏了单子之后,系统则会视情况扣除相应的双金。
(一切模板参考代练平台代练通,最早创立的代练平台,代练平台的模式鼻祖)
表面看上去现在的局势对代练满满的恶意,真的是如此吗?其实现在由代练平台参与的第三方担保的行业模式才是健康正常的。你不能把以前行业不健全时的畸形模式所带来的蝇头小利当成理所当然,相反,这些蝇头小利正是危害整个代练行业的毒瘤。

所谓真金不怕火炼,真正的代练是不用担心当出现行业限制后收入会受到遏制的。因为真正的代练完全不用担心这个。平台的双金保障只是对游戏代练的一种约束行为,是为了督促代练对订单上心,并且也是对上家财产的一种保障。
正是因为有了双金的约束,发单的上家才能放心将订单发布在平台。而凭借平台制度和资源汇集的海量代练订单,则是代练稳定收入的最大保障。不用如以往一样担心订单的断层,平台上海量的订单全部开放,代练们能视能力自行挑选。另一方面,平台经常举办的现金活动对代练们来说也是一种福利。
作为一名代练,其义务不正是打好游戏,达到上家的既定要求吗?当代练完美履行自身能力时,平台的双金保障就是形同虚设了。
双金的存在作用其实更多的是针对那些伪代,非法代练(例如开挂,作弊等行径的代练行为)。而当这些行业的渣滓被杜绝在门外时,整个代练行业的环境和名声才会更好,更安全。仅此而已。