王者荣耀玲珑密阁怎么样 王者荣耀玲珑密阁规则介绍
来源:多特手游 编辑:代练通小红 更新时间:2023-07-23 18:45:29
王者荣耀最近即将推出玲珑密阁活动,很多小伙伴不清楚王者荣耀玲珑密阁怎么样,现在小编带来了王者荣耀玲珑密阁规则介绍,一起来看看王者荣耀王者荣耀玲珑密阁规则的相关信息吧。

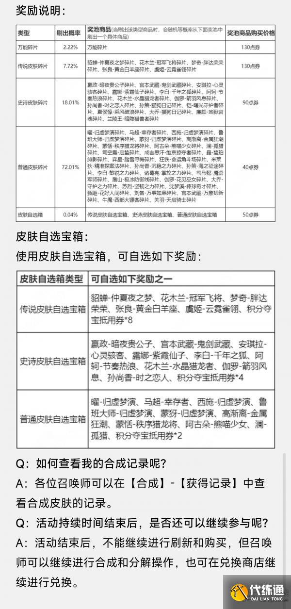
玲珑密阁活动详细规则
28点券一个币,币可以刷新碎片,刷新出来的皮肤碎片要花点券买,有极小概率免费或6折,6个相同皮肤碎片可以合成皮肤,多余的皮肤碎片可以分解成碎玉,碎玉可以换需要的皮肤碎片
具体看图。(每日送1个币,总共送5个币,可以出6个碎片,不可能免费拿皮肤,不仅碎片要花钱买,而且6个碎片不太可能都是同一皮肤的)


